The Eden Apis General Handbook
Welcome aboard and thank you for your interest in helping shape our community and entertaining our members. The Eden Apis constantly strives to foster a safe and fun environment for everyone!
This Online Document outlines many things you need to know as a staff member in The Eden Apis. You'll be guided through basic staff responsibilities to better assist the community and make it as enjoyable as possible for all members, then we'll dive into the specifics of each department and their roles.
As part of The Eden Apis Staff, you are required to stay professional and courteous with other staff and community members. The Eden staff are held to higher standards when it comes to behavior and handling uncomfortable social situations.
This does not mean you need to behave as though you are part of the service industry; You can still be yourself! While not everyone will be best of friends, we expect that you treat all members of the community with respect.
Do your best to keep drama out of the server and events!
First things first, let's get you acquainted with the server's organization and hierarchy.
Server Organization and Hierarchy
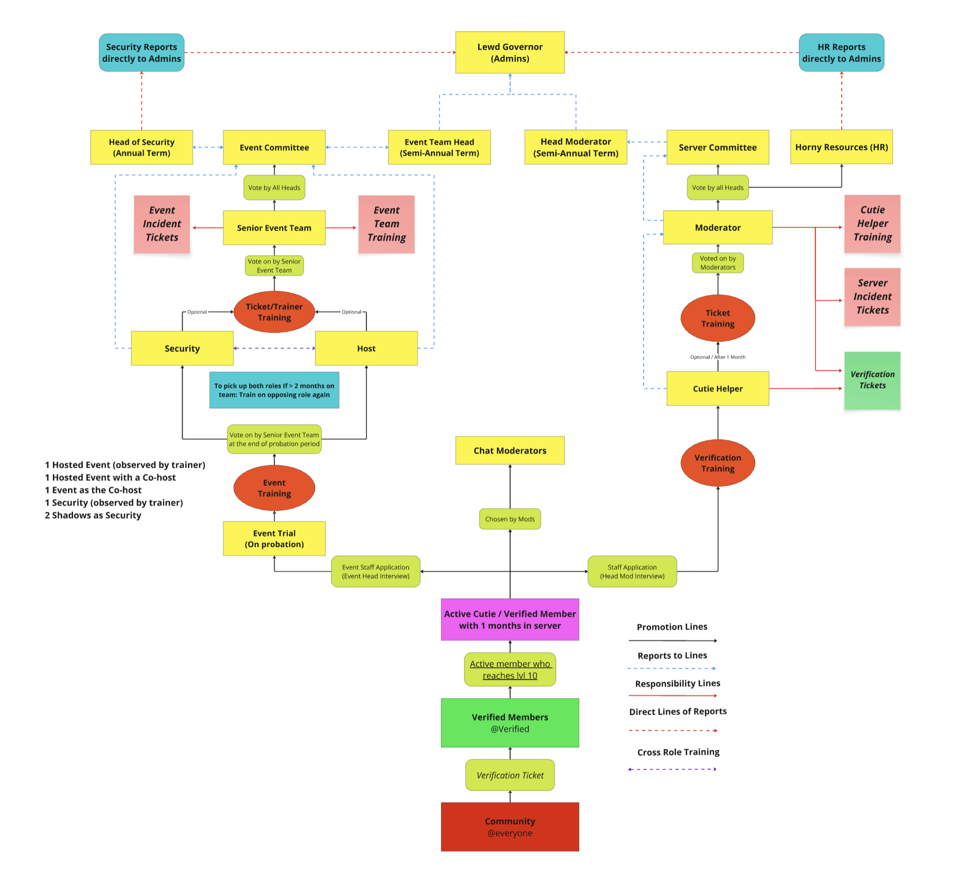
Before we dive into the specifics of each department, let's take a look at the server's organizational chart. This chart will help you understand the different positions, lines of command, and various additional information. If you ever wonder who you need to refer to for questions or issues, please consult this organizational chart below.
-
We will also list the server's positions and a brief overview of their duties. This way, you know who is responsible for which tasks.
-
As a new staff member, you will need to familiarize yourself with these roles and duties, especially in the department you are part of.
Click to see the Server Organization Diagram

Reminder to check the department handbook too!
➡️ In addition to this document, you need to read the handbook related to the department you just joined!
Note: This document may be updated over time. When something new is added or edited, a staff announcement in the Discord server will be made to inform you of those changes!
🗃️ All Staff Roles
2 items
📄️ Staff Channels
Once your application to be part of the staff has been accepted, you will be given the necessary role(s), granting you access to multiple new channels. This section highlights all the general staff channels you will have access to and their purposes.
📄️ Group Instance Rules
{`
📄️ Staff Voting Explained
Understanding the different types of votes within the server.
📄️ Staff Hiatus
In the case you should need time away from your staff duties, any member of staff has the option to go on hiatus and keep thier role. This may be for any reason, be it bereavement, military deployment, work obligations, etc. please reach out to the or if you need a break along with a reason/estimated length of time you'll be absent.
🗃️ Joining-Staff
1 item
🗃️ Staff-Perks
2 items
🗃️ Orion Board
9 items